皮泡网 > 杂谈 > 正文

​政治面貌是什么,面试一般人政治面貌写啥

时间:2025-11-24 07:41

来源:皮泡网

点击:

政治面貌是什么,面试一般人政治面貌写啥

本文目录

1.面试一般人政治面貌写啥 2. 3. 4.

面试一般人政治面貌写啥

普通群众就写群众,如果是团员就写团员,是党员就写党员,是什么就写什么。

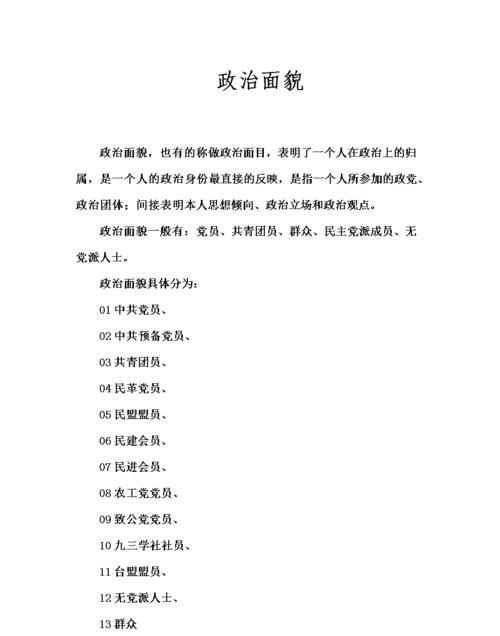
政治面貌有以下13类可填选:

01、中共党员

02、中共预备党员

03、共青团员

04、民革会员

05、民盟盟员

06、民建会员

07、民进会员

08、农工党党员

09、致公党党员

10、九三学社社员

11、台盟盟员

12、无党派人士

13、群众(现称普通居民,与居民身份证相对应)

政治面貌是什么,面试一般人政治面貌写啥图1

政治面貌填选的作用:

政治面貌,也有的称做政治面目,表明了一个在政治上的归属,是一个人的政治身份最直接的反映,是指一个人所参加的政党、政治团体;间接表明本人思想倾向、政治立场和政治观点,政治面貌主要用于个人人事档案、户籍等填写项目。

中华人民共和国国家标准局发布了“政治面貌代码“,以适用于使用信息处理系统进行人事档案管理、社会调查、公安户籍管理等方面工作时信息处理之间的信息交换。

政治面貌是什么,面试一般人政治面貌写啥

政治面貌是什么,面试一般人政治面貌写啥

政治面貌是什么,面试一般人政治面貌写啥

以上就是关于政治面貌是什么,面试一般人政治面貌写啥的全部内容,以及政治面貌是什么的相关内容,希望能够帮到您。

相关标签:

相关推荐

​抽水马桶水箱一直流水不蓄水抽水马桶水箱一直流水怎么修

​抽水马桶水箱一直流水不蓄水抽水马桶水箱一直流水怎么修

抽水马桶水箱一直流水不蓄水抽水马桶水箱一直流水怎么修 抽水马桶水箱一直流水不蓄水抽水马桶水箱一直流水怎么修?说到马桶,大家都不陌生,因为它被广泛的运用在我们生活中,...

2025-11-24 07:39:37

​婚姻中常见问题及应对方法(婚姻中常见的问题及解决方法)

​婚姻中常见问题及应对方法(婚姻中常见的问题及解决方法)

婚姻中常见问题及应对方法(婚姻中常见的问题及解决方法) 最常见的是由亲子关系高于夫妻婚姻关系而引发的各种矛盾,如丧偶式育儿、婆媳关系等! 而这些问题的解决仅仅只是需要将...

2025-11-24 07:37:22

​长得像吴秀波的演员(陈道明变样了)

​长得像吴秀波的演员(陈道明变样了)

长得像吴秀波的演员(陈道明变样了) 吴秀波的长相有人说儒雅,有人说厚道,有人说很阳光……这是真心话吗?真怀疑是造星团队的炒作。因为至少在我看来,他看上去从来不是那种令...

2025-11-24 07:35:07

​二五眼是什么意思(怎么理解二五眼的意思)

​二五眼是什么意思(怎么理解二五眼的意思)

二五眼是什么意思(怎么理解二五眼的意思) 二五眼:是京剧词汇之一京剧中的【板眼】有两板三眼、两板四眼、两板六眼,就是没有两板五眼,简称二五眼所以北京话中“两板五眼”...

2025-11-24 07:32:53

​门型展架尺寸是什么

​门型展架尺寸是什么

门型展架尺寸是什么 门型展架画面尺寸分为:60cm*160cm、80cm*180cm、120cm*200cm。 1、根据展示架特点,设计与之匹配的产品促销精品展示架,再加上具有创意的LOGO标牌,使产品醒目的展现...

2025-11-24 07:30:38

​三个纠缠之源是什么梗?原神确实有点抠门了!

​三个纠缠之源是什么梗?原神确实有点抠门了!

三个纠缠之源是什么梗?原神确实有点抠门了! 三个纠缠之源是什么梗?原神确实有点抠门了!原神这款游戏可以说十分火爆,玩家也很多,关于原神的梗也是层出不穷。 但这次三纠...

2025-11-24 07:28:23

​为什么很多人喜欢足浴

为什么很多人喜欢足浴 我个人感觉足疗还是有用的,我们小区门口开了一家足疗店,店主是一对小夫妻,是河南人,他们属于自主创业。 刚开张收费很便宜,一百五十元十五次,然后...

2025-11-24 07:26:08

​冬奥会和奥运会有什么区别

​冬奥会和奥运会有什么区别

冬奥会和奥运会有什么区别 冬奥会和奥运会的区别:1、举办时间不同;2、比赛项目不同;3、重要程度不同。其次冬季奥林匹克运动会简称为冬季奥运会。主要由全世界地区举行,是世...

2025-11-24 07:23:53

​毛概是什么意思(代表什么)

​毛概是什么意思(代表什么)

毛概是什么意思(代表什么) “毛概”是《毛泽东思想概论》的简称,大学课程;毛泽东思想概论:我国是一个农业大国,农业、农民、农村的“三农”问题是关系现代化建设 全局的...

2025-11-24 07:21:38

​什么才算同居生活

​什么才算同居生活

什么才算同居生活 同居生活是当代年轻人交往的一种方式,也是很多夫妻婚前同居的选择。什么才算同居生活呢?从多个角度分析,有以下几种看法。 什么才算同居生活 首先,法律上...

2025-11-24 07:19:23

​洗衣机能洗鞋子吗

​洗衣机能洗鞋子吗

洗衣机能洗鞋子吗 洗衣机可以洗鞋子,但尽量不要。 1、洗衣机在工作转动时会和鞋子不断摩擦碰撞,高速运转的甩桶碰到鞋子,会对鞋子造成损伤,影响鞋子使用寿命。 2、鞋子跟衣...

2025-11-24 07:17:08

​愚人节是几月几日(2025愚人节是哪一天)

​愚人节是几月几日(2025愚人节是哪一天)

愚人节是几月几日(2025愚人节是哪一天) 愚人节是几月几日,2025愚人节是哪一天 愚人节(April Fools Day或All Fools Day)也称万愚节、幽默节,愚人节。节期为公历4月1日,是从19世纪开始在...

2025-11-24 07:14:53

​怎么搞定天蝎座男生,这几个技巧你学会了吗

​怎么搞定天蝎座男生,这几个技巧你学会了吗

怎么搞定天蝎座男生,这几个技巧你学会了吗 天蝎座男生通常被认为是神秘、独立而又具有强烈的个人魅力。要想搞定一个天蝎座男生,需要一些特殊的技巧和了解他们的性格特点。下...

2025-11-24 07:12:38

​你不稀罕的绿萝吊兰,人家都养成了贵妇范,开眼了!

​你不稀罕的绿萝吊兰,人家都养成了贵妇范,开眼了!

你不稀罕的绿萝吊兰,人家都养成了贵妇范,开眼了! 1装饰客厅 给绿萝吊兰换一个漂亮的花盆,放在客厅的茶几上,或者挂在客厅的墙壁,青翠的枝叶垂下来,给炎热的夏季带来一抹...

2025-11-24 07:10:23

​早点有哪些(早点的介绍)

​早点有哪些(早点的介绍)

早点有哪些(早点的介绍) 牛奶牛奶有降低食管括约肌压力的作用,从而增加胃液或肠液的反流牛奶(milk),是最古老的天然乳制品之一乳类脂肪约为2.8%~4.0%,以微粒状的脂肪球分散...

2025-11-24 07:08:08

​贵州网红猴子下山觅食,与当地居民和谐共处

​贵州网红猴子下山觅食,与当地居民和谐共处

贵州网红猴子下山觅食,与当地居民和谐共处 近日,在贵州省某山区,一只因拍摄短视频而走红网络的猴子,再次引发了广泛关注。这次,它并非因调皮捣蛋的行为,而是因为它竟然狂...

2025-11-24 07:05:53

​聚苯板和挤塑板哪个贵?

​聚苯板和挤塑板哪个贵?

聚苯板和挤塑板哪个贵? 根据规格和防火型号的不同,细部是无法比较的,不过一般从大体来说挤塑板贵于聚苯板。 北鹏EPS石墨聚苯板,由可发性聚苯乙烯珠粒经加热预发泡后在模具...

2025-11-24 07:03:39

​马蹄金的养殖方法和注意事项

​马蹄金的养殖方法和注意事项

马蹄金的养殖方法和注意事项 马蹄金的养殖方法 光照和温度 马蹄金的生长要保持足够的光照,每天要多接触阳光,马蹄金才能长得旺盛翠绿。马蹄金有既喜光照又耐荫蔽的生长习性,...

2025-11-24 07:01:24

​为什么没谈过恋爱的女生难追(没有谈过恋爱的女生害怕谈恋爱)

为什么没谈过恋爱的女生难追(没有谈过恋爱的女生害怕谈恋爱) 不好追。 没有谈过恋爱的就越对爱情憧憬,越憧憬期待值越高,期待值越高对另一半的要求就越高,要求越高就越不好找...

2025-11-24 06:59:09

​秀才是什么意思

​秀才是什么意思

秀才是什么意思 1、秀才是古代中国对某些士大夫的称呼。明清时,一般指通过了科举中院试的生员,属士大夫中的最基层。 2、原本指称才能秀异之士,与《礼记》所称「秀士」相近,...

2025-11-23 14:34:48